Why LLMs are not Intelligent#
What is an LLM?#
A Large Language Model (LLM) like GPT-4 is a massive statistical engine that predicts the next most likely word in a sentence based on training data. It doesn’t think. It doesn’t understand. It completes patterns.
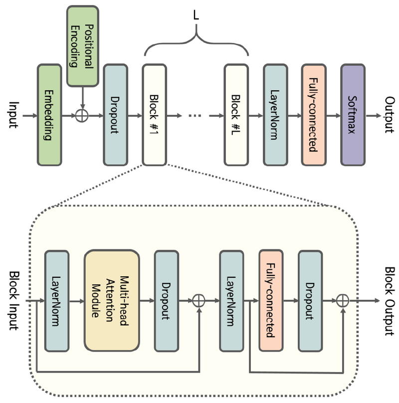
How Transformers Work#
- Inputs (tokens) are converted to vectors.
- Self-attention layers calculate relationships between tokens.
- The model predicts the next token using statistical weighting.
There is no internal world model, no consciousness, no logic engine.
Example: Input: “The cat sat on the…” Output: “…mat” (highest statistical likelihood from training data)
Why it’s not Intelligence#
- No understanding of meaning.
- No memory between sessions (unless externally engineered).
- No intention or goal beyond completing patterns.
LLMs are ELIZA on steroids: eloquent, scaled, but fundamentally hollow.
Analogy#
LLMs are like very fast autocomplete machines with a huge memory – not minds.

Quelle: ResearchGate, CC BY-NC-ND 4.0
Summary#
LLMs are powerful tools, but calling them “intelligent” is misleading. This site exposes how this false label is used to manipulate public perception.





